


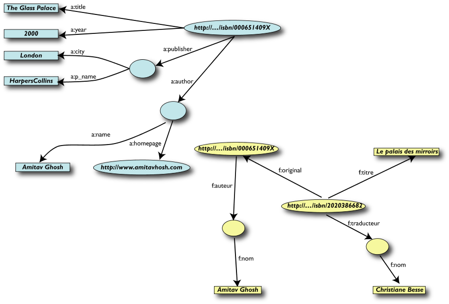
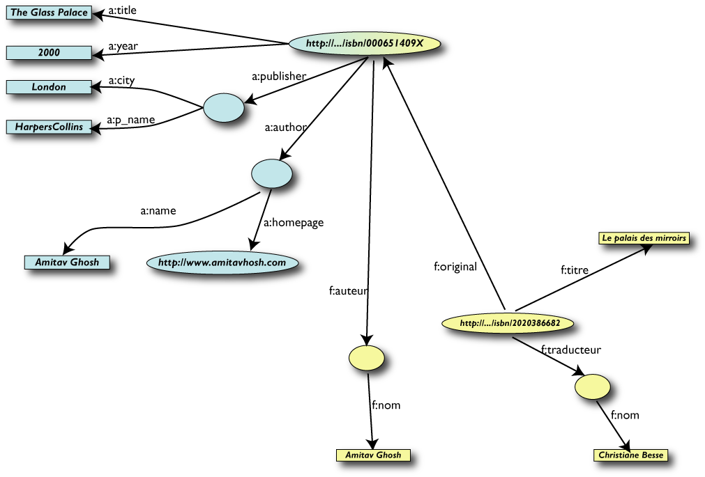
| ID | Author | Title | Publisher | Year |
|---|---|---|---|---|
| ISBN 0-00-651409-X | id_xyz | The Glass Palace | id_qpr | 2000 |
| ID | Name | Home page |
|---|---|---|
| id_xyz | Amitav Ghosh | http://www.amitavghosh.com/ |
| ID | Publisher Name | City |
|---|---|---|
| id_qpr | Harper Collins | London |
| ID | Titre | Auteur | Traducteur | Original |
|---|---|---|---|---|
| ISBN 2020386682 | Le Palais des miroirs | i_abc | i_qrs | ISBN 0-00-651409-X |
| ID | Nom |
|---|---|
| i_abc | Amitav Ghosh |
| i_qrs | Christiane Besse |
a:author and f:auteur should be the samea:author same as f:auteur
| Library metadata | Defense | Life sciences | |
|---|---|---|---|
| Problem to solve? | single-domain integration | yes, serious data integration needs | yes, connections among genetics, proteomics, clinical trials, regulatory, … |
| Willingness to adopt? | yes: OCLC push and Dublin Core initiative | yes: funded early DAML (OWL) work | yes: intellectual level high, much modeling done already. |
| Motivation | light | strong | very strong |
| Links to | other library data | phone calls records, etc | chemistry, regulatory, medical, etc |
| Showcase? | very specialized | not at all | yes, model for other industries. |
These slides are available on the Web: http://www.w3.org/2007/Talks/0202-Gijon-IH/
(slides are available in XHTML and PDF)